盘锦公积金装修提取材料_住房公积金提取房屋装修
答:目前异地缴存职工(灵活就业人员除外)可以家庭唯一一套自住房申请商业银行住房贷款转公积金贷款。异地贷款职工家庭住房套数原则上以长沙市和主借款人住房公积金缴存地的住房登记信息查询结果为准。问题4:装修能否提取住房公积金?目前,不支持装修房屋提取住房公积金。....
了解详情
答:目前异地缴存职工(灵活就业人员除外)可以家庭唯一一套自住房申请商业银行住房贷款转公积金贷款。异地贷款职工家庭住房套数原则上以长沙市和主借款人住房公积金缴存地的住房登记信息查询结果为准。问题4:装修能否提取住房公积金?目前,不支持装修房屋提取住房公积金。....
了解详情
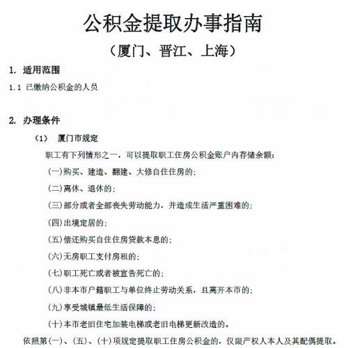
四、放宽职工离职提取住房公积金条件五、简化已故职工小额住房公积金提取手续(四)缴存职工与单位解除或终止劳动关系,封存个人住房公积金账户满半年后,未在异地继续缴存的,可提取本人住房公积金账户余额。....
了解详情
可当轮到我的时候,却于窗口遭到拒绝,缘由是我身份证上面的地址跟公积金缴存地处在同一个城市,属于本地户口。通常情形下,在你离开之后,公司会为你办理账户封存,而后,若你是本地户口,必须封存达到6个月以上,才能够通过线上或者线下的方式去办理离职提取。....
了解详情
提取公积金需要哪些证明材料租房提取不用上交退休证,系统通过联网来核对,你不再存在缴纳社保的情况,然后直接进行提取,这一情形真的是十分便捷。就算存在联网的情况,在异地(也就是异地工作的那个城市呀)进行提取时,所需要提供的原件每一个都绝对不能缺少,而电子截图大多数时候都是不被认可的。....
了解详情
租房在网上提取公积金所需的材料主要包括以下几项:因此,申请人需要从所在单位获取提取证明,以证明其提取公积金的合法性。作为租房提取公积金的依据,申请人需要提供与房东签订的房屋租赁合同。综上所述,租房在网上提取公积金需要准备身份证明材料、提取证明、房屋租赁合同、房租完税发票、银行储蓄账号等必要材料。....
了解详情热线电话
18225968333
上班时间
周一到周五
公司电话
13065553707
